社科网首页
|
客户端
|
官方微博
|
报刊投稿
|
邮箱
中国社会科学网
IWEP简介
taptap点点链接
taptap点点手机网页
taptap点点
按字母排列
按研究室排列
研究成果
学术活动
学术成果
taptap点点官方网址
论文与报告
专著及译著
专题研究
taptap点点登录入口
出版物
学术期刊
taptap点点登录APP
世经政系
世经政系简介
博士生招生信息,专业目录及专业介绍
硕士生招生信息,专业目录及专业介绍
公示
所内动态
taptap点点官网
工会活动
妇工委活动
老干部活动
讲座
研讨会
外事活动
学会
中国世界经济学会
新兴经济体研究会
研究中心
世界经济与政治研究所国际金融研究中心
世界经济与政治研究所世界经济史研究中心
世界经济与政治研究所发展研究中心
智库(NIGS)
电子期刊
IWEP-HEER
出版物
学术期刊
《世界经济》
《世界经济》简介
期刊目录
致作者(新)
征稿启事
致审稿人
征订启事
《世界经济与政治》
《世界经济与政治》简介
期刊目录
投稿指南
征订启事
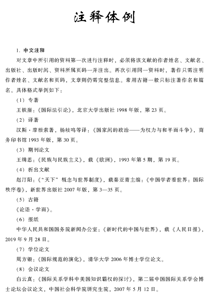
注释规范
《国际经济评论》
《国际经济评论》简介
期刊目录
致作者
征稿启事
订阅启事
《China&World Economy》
《中国与世界经济》简介
《世界经济年鉴》
《世界经济年鉴》简介
期刊目录
致作者
征订启事
内容选登
年度分析报告
《世界经济形势分析与预测》
《全球政治与安全报告》
《世界开放报告》
关于我们
出版与发表
数据
会议
报道
注释规范
友情链接
|
网站声明
|
网站地图
|
联系我们
|
版权所有 2018-2025
京ICP备06059776号-1
map